全国服务热线:
15896023459
导航菜单
导航菜单
网站首页
关于我们
公司简介
发展历程
销售网络
公司荣誉
成功案例
服务专区
合作共赢
安全制度
新闻资讯
公司新闻
行业新闻
产品中心
盾牌
防暴服
防弹衣,防刺衣,防刺防弹衣
护肘护膝
伸缩警棍
手铐脚镣
头盔
抓捕钢叉
强光手电
射网器,防暴器
腰带
作战背心
警用雨衣
执法仪
枪套
审讯椅
手套
训练服装
训练器械
作战鞋
警用装备柜
帐篷、睡袋
醒酒椅
礼品
必配装备
选配装备
橡胶棍
催泪喷射器
保安工作服
侦查设备
刑侦设备
消防器材
抢险救灾
攀登器材
路障
警示灯具
反光背心
软件系统
3D人脸识别系统应用
发展历程
服务专区
联系我们
您的位置:
首页
>
产品信息
>
3D人脸识别系统应用
>
3D人脸识别门禁系统解决方案
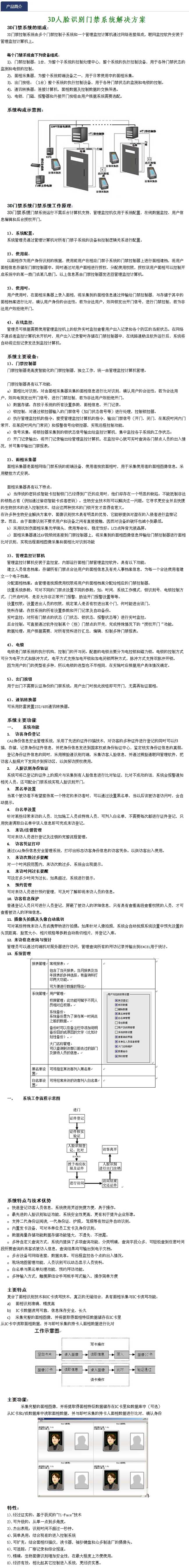
3D人脸识别门禁系统解决方案
上一个:
3D人脸识别系统客户见证
下一个:
连接式防暴喷雾警棍
相关产品
1.6米盾牌墙
法式盾牌
金属防暴盾牌
全防护防弹衣
产品中心
盾牌
防暴服
防弹衣,防刺衣,防刺防弹衣
护肘护膝
伸缩警棍
手铐脚镣
头盔
抓捕钢叉
强光手电
射网器,防暴器
腰带
作战背心
警用雨衣
执法仪
枪套
审讯椅
手套
训练服装
训练器械
作战鞋
警用装备柜
帐篷、睡袋
醒酒椅
礼品
必配装备
选配装备
橡胶棍
催泪喷射器
保安工作服
侦查设备
刑侦设备
消防器材
抢险救灾
攀登器材
路障
警示灯具
反光背心
软件系统
3D人脸识别系统应用
新闻资讯
防刺防弹衣背负系统损坏会影响行动灵活性吗?
防暴头盔系带系统怎样提升剧烈运动时的稳定性?
抓捕钢叉的叉头是如何处理的呢?
联系我们
联系人:吴建
手机:15896023459
电话:0523-82625908
地址:江苏省靖江市靖安路95号